Logo

The Trust Company of Tennessee

Welcome
Login
Home Solutions Forums
New support ticket
Check ticket status
Solution home Customer Service Call Guidance and Reference Guides

Directed Accounts Print

Created by: Justin Chavez

Modified on: Fri, Nov 29, 2024 at 8:55 AM


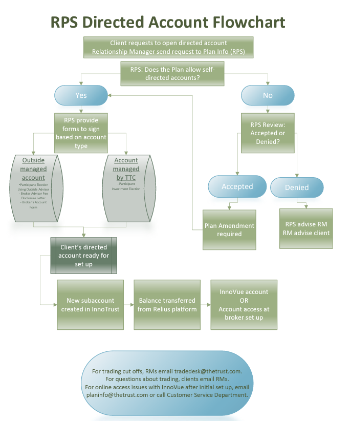
Procedures: COAR - Self-Directed and Broker Account Forms - All Documents 



J
Justin is the author of this solution article.

Did you find it helpful? Yes No

Send feedback
Sorry we couldn't be helpful. Help us improve this article with your feedback.

Related Articles

    Home Solutions Forums
    Article views count